The Wealth Pump
N o political democracy will work as long as our financial system is not also democratic. This quote by Thomas Jefferson says it all.
"If the American people ever allow private banks to control the issuance of their currency, first by inflation and then by deflation, the banks and corporations that will grow up around them will deprive the people of all their property until their children will wake up homeless on the continent their fathers conquered."
This is the main policy that needs to change right now or everything else we do will eventually fail again. Money is a utility that should serve the people to facilitate orderly exchange of goods and services in a way that maximizes Consumer satisfaction and efficiency with incentives for all. People should not be made to serve the captains of money who treat it as a commodity they own. We propose a workable model that is a radical departure from anything most of you have ever been exposed to - literally a Wealth Pump.
The Wealth Pump Idea:
Compare the Wealth Pump economy to the human body. The blood is the flow without which the body will quickly die. Money is like blood. If it does not flow, the economy dies. Our present economy is sick because the flow of money is sluggish and there are blockages all over - like a body with blocked arteries. Our economy also has parasites leaching the life force from the rest of the body. The body's heart is like the productive capacity - the Producers - of the nation. They are the pump which causes the money to flow. They pump new money in the form of wages, earnings and dividends, and they pump the goods and services that society needs or wants.
The blood carries white and red blood cells, antibodies and nutrients. Some of blood gets used up and needs to be replaced as cells die and some is re-oxygenated and thus reused to keep the body alive. The new cells ultimately come from an external source - nutrition. Some, but not all, of the blood eventually finds its way back to the heart to make another circuit, and the new blood makes up the difference. The same happens with money. Some of the money is used up on the means of production and needs to be replaced with new money. Some of the money gets reused as additional wages, earnings and dividends that came in from the last round of sales. The money that is used up is what we call the B costs, and it is basically everything that is not the A costs of wages, earnings and dividends. Douglas summed this notion up with the following simple formula:
Our economy is anemic - literally. It suffers from a continuous and chronic shortage of money. To make matters worse, it has parasites sucking that money lifeblood in the form of interest on the national debt so that the body cannot recover. The Wealth Pump is like nutrition. It creates the precise quantity of interest-free money via the National Credit Office that is needed to keep the system alive and puts this new money directly into the hands of Consumers, so they can buy all of the goods made by Producers. This is accomplished by way of a guaranteed dividend, and sales credits as they spend.
In his 1931 book The Monopoly of Credit in the concluding chapter, Douglas made the following assertions:
It is, in my opinion, not too much to say that these governments are now superseded by financial institutions, and that these financial
institutions, so far as can be humanly judged, are in an impregnable position...
...
the
world cannot be made safe without removing the banker, painlessly or otherwise, from the
commanding position which he now occupies.
The alternative is in fact clear, and nothing effective can be done to protect civilization
from its major risks which is not an attack upon the power of finance.
It would seem, therefore, that the fixation of responsibility largely by means of an
explanation of financial processes, and of the probable results of financial policy, is the first effective step which can be
taken, not only to prepare for the still further chaos which seems likely to ensue, but to
strengthen the hands of those agencies which may be effective in the restoration of popular control...
...
the
reorganization necessary must be based on a philosophy which, whatever other elements it may
contain, will certainly not enthrone the productive and industrial systems which they have occupied for
the past hundred years...
The modern State is a completely immoral organization.
Its taxation differs in no fundamental quality from that levied by a highwayman of the Middle
Ages, and... bears much the same relation to the question as the liberality, to his followers, of a mountain bandit.
Political democracy without economic democracy is dynamite...
...
some
method at present quite unknown must be developed for dealing with a situation in which there
is, for instance, one post in the economic system to be filled, and ten equally satisfactory applicants for it...
If civilization is not to disappear altogether, there will within a comparatively short period of time arise a situation in which the bankers as
at present understood will be replaced.
It seems important to recognize that when this situation does arise, it will be just as easy to inaugurate a financial system which will meet all necessities, as to introduce piecemeal
reforms...
Although it seems difficult
to obtain general understanding of it, fundamentally a financial system is a matter of pure arithmetic, and the results which will be obtained depend
entirely upon the arithmetical factors which are employed and only to a very temporary extent on the particular brand of black
magic which is superimposed... and it is much better that the present defective system should be allowed to discredit its upholders,
and so render genuine reconstruction possible, than that an alternative, of which the effects are not sufficiently beneficial as
to place it at once in an impregnable position, should be substituted for it.
What exactly did Douglas say here?
Quite a few points can be concluded:
- Governments are controlled by international financiers and their position is presently impregnable.
- More economic chaos under the present world economic system is inevitable.
- International financiers must be ousted as the first step to economic reform.
- The key to their removal is an informed public.
- Their removal from power must utterly remove their commanding position of control over industry and the means of production.
- Banking as it is presently practiced must be replaced in its entirety.
- Governments cannot be trusted to assume this role of disciplining banking.
- The ultimate solution was unknown to Douglas although he did make some proposals such as for the coal miners of Wales, which was hardly a comprehensive national solution. His recommendations focused on principles - not concrete forms.
- Taxation of the people is robbery.
- What the system is replaced by must be carefully considered.
- The economic reform must be a thorough overhaul; but to prevent going from the frying pan into the fire, the present system should be allowed to completely collapse so all of its flaws can be fully revealed.
- The ultimate solution must be entirely based on a mathematical formula that will implement economic as well as political democracy.
No nationalization of banking will put one penny into the hands of the individuals comprising
the countries over whom it rules, so long as this question of the ownership of money is left unaltered. But
if it once be admitted that the community, not the Government, is the owner of the money,
and the individual, as part of the community, is entitled to his share of it, the situation is obviously very different.
I affirm that the economic reform proposals embodied by the Wealth Pumps I am about to set before you embody every single one of these precepts.
I leave it for you to judge the veracity of that statement for yourselves.
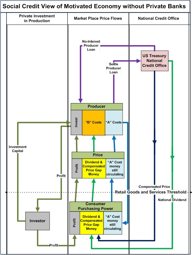
Figure 1
- Wealth Pumps Economy with Hybrid Soddy/Douglas Social Credit
Notice how the National Dividend and Compensated Price are in complete balance with the B costs.
The balance is preserved by having the Producer borrow his B costs from the National Credit Authority (
purple
flow) and pay it off after the specific time interval of:
length
of one production cycle + length of one accounting-billing
cycle
If the Producer is making 10-year aged whiskey and their billing cycle is 30 days with 30-day terms for payment, the loan will be
for 10 years and 90 days if we allow another 30 days for the manufacturing process.
The manufacturer's B costs will be covered but there is not enough purchasing power to fill the gap as of yet.
The purchasing power will arrive at the point of consumption as Compensated Price.
That is fine because the goods are not at market, and introducing the purchasing power before this event would tend to cause inflation
anyway.
The purchasing power will arrive at the point of consumption as Compensated Price.
Meanwhile wages have been paid, (
blue
flows) and that money gets spent into circulation.
Wage
A
money is never removed from circulation either - except for the portion of Producer costs that were borrowed originally to
capitalize the launch of the business that is cancelled when the loan is repaid.
The olive flows show how private investors can generate a passive income via a successful investment. We must be careful here, however. This is another mechanism to transfer the wealth of the nation into the hands of the few.
I have described in my book a new form of corporate ownership where it is necessary that shares of a corporation must not be passed on to our children. Instead, they should revert back to the corporation to be evenly allocated among the surviving shareholders of that corporation. In this way, a man may become very wealthy by virtue of his hard work, but not so wealthy that he empowers his progeny to become the masters of their fellow man; that is, wealthy to a degree that is not proportional to their contribution to the wealth of society.
There is a second potential problem with private investment. If private investors supply the funds - presumably to obtain a share of the Producer's profits by either interest or profit sharing - there will be less money returned through loan settlement with which we prime the pump of spending via the National Dividend and Compensated Price. The solution to this inequity is for the government to tax investors' profits (unearned passive income) at source at an example rate of let us say 50%. Investors will get a benefit, but it will diminish and eventually disappear over time (e.g., yearly) - for example 50%, 25%, 12.5% 6.25%, etc.
If a business is successful, it can increase its benefit to its employees by "buying out" investors. Obviously if there is sufficient profit to yield dividends, there are profits with which to buy out investors. If no buyout occurs, the value eventually diminishes to zero anyway. The notion of passive income in perpetuity is not beneficial to society at large but the notion that an investor can profit is still preserved - albeit the return is finite. Specifically, the investor can double his money as his reward, and he can lose it as his risk. Obviously, the constraint on profit can be tuned - 50% ROI, 500% ROI. It is a matter of policy to be determined.
Download your own personal a copy of my book: Economic Cures "They" Don't Want You to Know About to get the whole story. Find it on the home page of this web site.
Home Constitution Answers
